股票代码
www.xiongmao.com
(新)OA系统
(旧)OA系统
企业邮箱
招采平台
新闻
产品
首页
走进熊猫体育
企业简介
发展历程
企业文化
公司要闻
媒体关注
社会责任
视频中心
产品中心
试剂
艾滋系列
病毒性肝炎系列
生殖感染与遗传系列
儿科感染系列
呼吸道感染系列
核酸血液筛查系列
核酸提取系列
药物基因组个体化检测系列
科研系列
生化系列
仪器
全自动核酸提取系统
实时荧光定量PCR分析系统
全自动分杯分液处理系统
移动分子诊断系统
高通量测序系统
核酸检测一体机
基因检测服务
肿瘤个体化用药
肿瘤易感
肿瘤早筛
出生缺陷
慢病管理
危重感染
整体解决方案
分子实验室整体解决方案
精准诊疗中心整体解决方案
大规模核酸筛查方案
科研服务
二代测序服务
生物信息分析服务
博士后招收与科研合作服务
第三方医学检验服务
研发实力
专家团队
技术平台
创新平台
创新成果
服务中心
质量保障
技术支持
技术文章
常见问题
在线咨询
质检物流查询
人力资源
人才发展
熊猫体育之家
投资者关系
临时公告
定期报告
联系熊猫体育
导航栏
走进熊猫体育
企业简介
发展历程
企业文化
公司要闻
媒体关注
社会责任
视频中心
首页
>
走进熊猫体育
>
公司要闻
新闻检索
选择类型
公司新闻
媒体关注
立即搜索
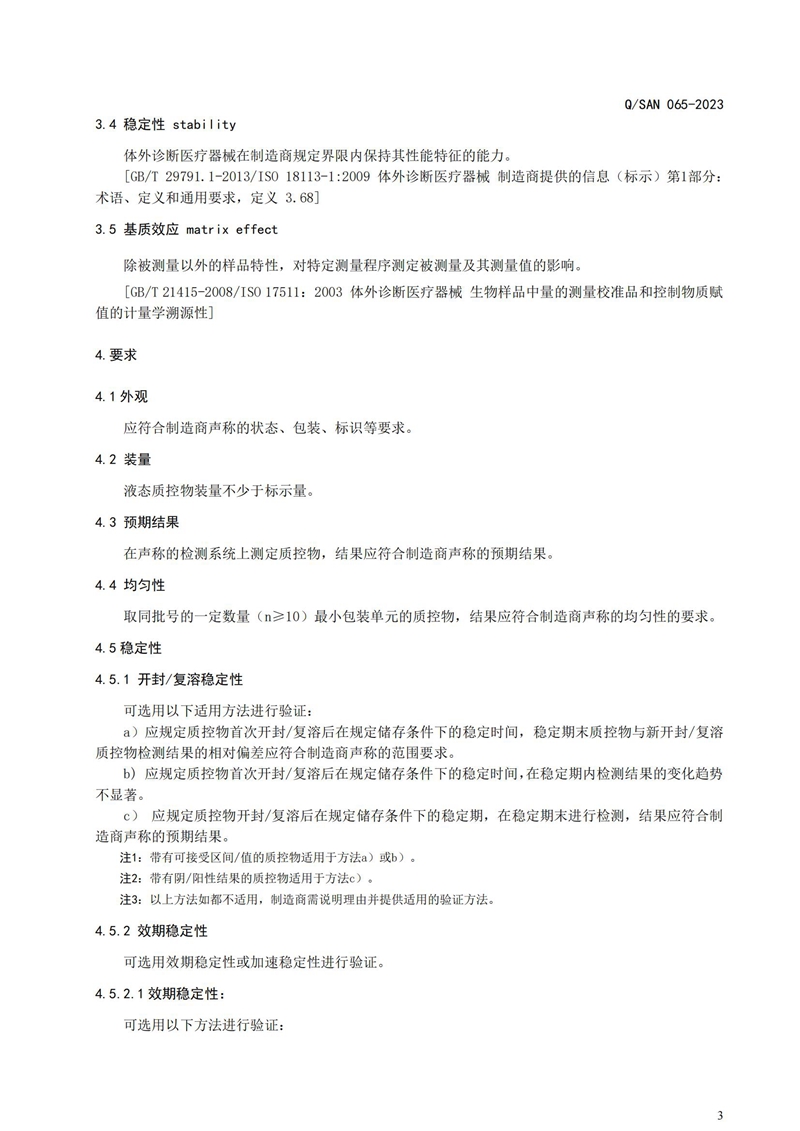
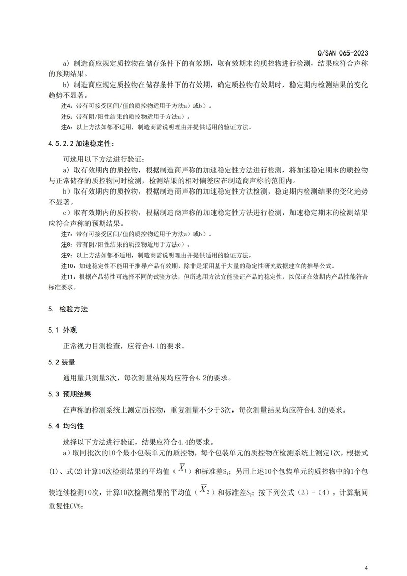
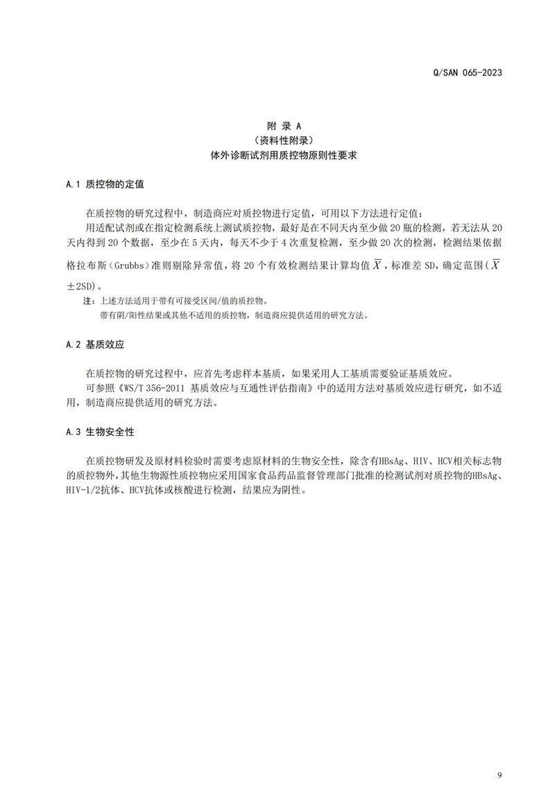
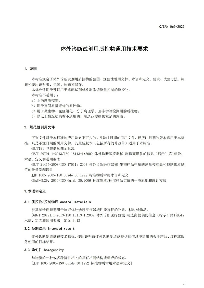
体外诊断试剂用质控物通用技术要求
2024-08-20 16:33
分享到:
上一篇:
血液核酸筛查系统性能评价标准的评估
下一篇:
一图看懂熊猫体育生物2024年半年报
返回列表页